无论是2020年功能母料、功能涂布及BOPE薄膜等新业务销售收入,还是2018年对福莱新材销售收入,招股书和问询回复中的信披结果动辄相差超千万元;2020年主要添加剂采购占比不知从何而来。德冠薄膜信披逻辑扭曲,交易所是如何审核通过的?
本刊研究员 刘俊梅/文
2021年11月25日,广东德冠薄膜新材料股份有限公司(下称“德冠薄膜”)在科创板首发的注册申请因主动要求撤回而终止。据上交所披露,德冠薄膜的首发申请于2020年6月29日获受理,经过三轮问询后于2020年12月22日通过科创板上市委的会议审核。不过,德冠薄膜并没有在过会后即刻向证监会提交注册申请,而是在过会近半年后的2021年6月11日才向证监会提交,但最终德冠薄膜还是在2021年11月18日主动要求撤回注册申请。
据招股书披露,德冠薄膜主要从事功能薄膜、功能母料的研发、生产与销售,为客户提供功能性双向拉伸聚丙烯薄膜和双向拉伸聚乙烯薄膜基材、功能母料,主要产品包括无胶膜、标签膜、消光母料等。2018-2020年(下称“报告期”),德冠薄膜实现营业收入10.07亿元、10.58亿元和10.21亿元,实现净利润3040.32万元、5562.38万元和9019.43万元。报告期内,德冠薄膜营业收入略有下滑,但净利润却快速上升。
不过,研读最新招股书及2020年年报财务数据更新版的历次问询回复发现,德冠薄膜关于2020年新业务销售情况及核心添加剂采购情况的信披内容错漏百出,甚至不知所云。面对如此混乱的信披内容,德冠薄膜的IPO之旅似乎除主动要求撤回注册申请外别无他路。
首先看新业务销售情况。招股书显示,近年来,德冠薄膜以功能薄膜技术积累为依托,向上游原材料、下游应用领域延伸,开拓BOPE薄膜、功能母料、功能涂布等全新的业务增长点。报告期内,德冠薄膜新业务实现的销售收入分别为4199.17万元、7831.43万元和9660.49万元,在主营业务收入中的占比分别为4.26%、7.57%和9.72%,占比持续增加。其中,功能母料销售收入分别为3244.17万元、6619.22万元和7933.29万元,功能涂布销售收入分别为778.84万元、726.41万元和558.08万元,BOPE薄膜销售收入分别为176.6万元、485.8万元和1169.12万元。

为此,第二轮问询问题2要求德冠薄膜说明报告期内针对新业务的客户开发情况及在手订单情况。
第二轮问询回复显示,报告期内,德冠薄膜功能母料销售收入分别为3244.17万元、6619.22万元和302.19万元,功能涂布销售收入分别为778.84万元、726.41万元和10.98万元,BOPE薄膜销售收入分别为176.6万元、485.8万元和96.3万元。

此外,审核中心意见落实函回复显示,2019年及2020年,德冠薄膜BOPE薄膜销售量分别为279.4吨和677.69吨。
综上可知,2020年,第二轮问询回复中披露的功能母料、功能涂布及BOPE薄膜的销售收入远低于招股书所披露结果,差额分别为7631.1万元、547.1万元和1072.82万元。2020年,第二轮问询回复中披露的BOPE薄膜销量比审核中心意见落实函回复所披露结果少618.11吨。
同是2020年新业务收入,招股书及问询回复中却给出了截然不同的披露结果,且差异巨大,市场及投资者该采信哪一份文件的说法呢?
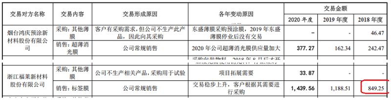
除此之外,主要客户浙江福莱新材料股份有限公司(下称“福莱新材”)的销售额也面临同样的问题。
招股书显示,2018年,福莱新材因采购2003.34万元的标签膜而成为德冠薄膜的第五大客户。
但第二轮问询关于“报告期内存在的既销售又采购的具体情况”的回复却显示,2018年,德冠薄膜向福莱新材销售标签膜的金额为849.25万元,比招股书所披露结果少了1154.09万元。

销售收入动辄相差千万元,德冠薄膜提供的销售收入还能信吗?
其次是核心添加剂的采购情况。招股书显示,报告期内,德冠薄膜添加剂采购额分别为2.02亿元、2.1亿元和2.52亿元,在采购总额中的占比分别为26%、26.49%和34.01%。
首轮问询问题10要求德冠薄膜说明公司产品主要使用的核心添加剂情况及占添加剂的比重。
首轮问询问题10回复显示,德冠薄膜主要使用的添加剂包括共聚料、聚乙烯、EVA、热封料和消光料等。报告期内,德冠薄膜主要使用的添加剂采购情况如下表所示:

显然,根据上表中各主要添加剂的采购额自然可计算出其在添加剂采购额中的占比。但蹊跷的是,2018年及2019年,上述各主要添加剂占比的计算结果和披露结果是一致的,而2020年,上述各主要添加剂占比的计算结果和披露结果则大相径庭。
2020年,共聚料、聚乙烯、EVA、消光料和热封料占比的计算结果分别为28.66%、23.99%、30.59%、1.93%和1.32%,而披露结果却分别为27.58%、25.83%、21.62%、1.74%和1.19%。尤为不可思议的是,上表显示,2020年,德冠薄膜EVA的采购额为7712.5万元,在添加剂采购额中的占比为21.62%;共聚料的采购额为7224.34万元,在添加剂采购额中的占比却为27.58%。也就是说,EVA的采购额要高于共聚料,但EVA在添加剂采购额中的占比却低于共聚料。德冠薄膜及其中介机构竟能在信披文件中构建出如此扭曲的信披逻辑,真是令人难以置信。
