中国基金报 泰勒
13日晚间,我们依旧来关注资本市场以及疫情最新信息。
恒大辟谣破产重组!
公司确有困难 将想尽一切办法恢复正常经营!
13日一整天,都是恒大的消息刷屏。各种负面闹得沸沸扬扬,不仅恒大财富暴雷了,还传有破产重组的言论!

晚间,恒大发布声明称,网络上近日出现的有关恒大破产重组的言论完全失实。公司目前确实遇到了前所未有的困难,但公司坚决履行企业主体责任,全力以赴复工复产,保交楼,想尽一切办法恢复正常经营,全力保障客户的合法权益。

为解决恒大财富投资产品兑付问题,恒大方面已公布三种兑付方案供投资者选择,包括现金分期兑付、住宅、公寓、写字楼、商铺、车位以及冲抵购买恒大楼盘尾款等多种可供选择的“抵债”兑付方案,任由投资者选择和组合搭配。

9月10日,中国恒大集团董事局主席许家印在恒大财富专题会上明确表示,要确保所有到期的财富产品尽早全部兑付,一分钱都不能少。
许家印表示,目前恒大遇到了前所未有的困难,但恒大的基本面没有改变:员工队伍强大的战斗力没有改变、规模充足且布局合理的土储没有改变、打造高品质社区的能力没有改变,恒大还是原来那个恒大,年销售规模7000亿的基本面没有改变。接下来恒大各级领导干部要带领全体员工,全力复工复产,全力保交楼,全力做好销售,恢复正常经营,这也是恒大财富产品兑付的最大保证。
“我可以一无所有,但恒大财富的投资者不能一无所有!”许家印强调,兑付过程中,一定做到公平公正,不允许任何人搞特殊化,以前没有发生过、今后也绝不会发生,要按既定的兑付方案千方百计争取比计划提早兑付。
佛山南海住建局:
恒大佛山南海楼盘暂停贷款
据21世纪经济报道,南海住建局向自然资源局南海分局致函:为加强南海区恒大地产项目风控,请收到本函即日起,暂停受理恒大地产项目公司在南海区的不动产抵押登记业务。在佛山南海区,恒大地产项目公司不能把房产抵押给银行进行贷款,买恒大南海的房子,申请不了银行房贷。
项目具体名单如下:恒大曦苑(恒大悦府)、恒大御湖湾花苑(恒大御湖城)、金名都、金碧海岸花苑(恒大御景半岛)、恒大金碧湾(恒大御景湾)、长信帝景峰豪园(恒大御景)、欧浦指日美景花苑(佛山恒大城)、欧浦城市花园、恒大怡滨花苑(恒大滨江御府)。

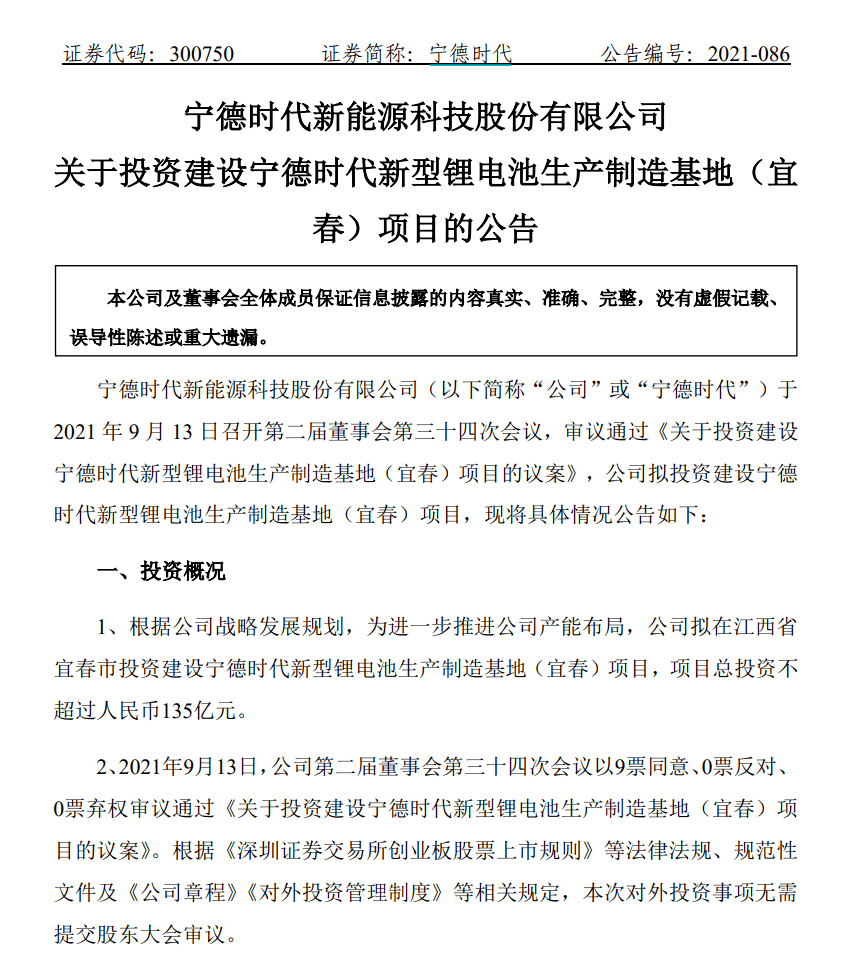
宁德时代又放大招
拟135亿元投建新型锂电池生产制造基地项目
宁德时代公告,拟在江西省宜春市投资建设宁德时代新型锂电池生产制造基地(宜春)项目,项目总投资不超过人民币135亿元。
同日公告,公司拟与上海适达、苏州新越及姜勇在江苏省苏州市共同投资设立“苏州时代新安能源科技有限公司(筹)”(简称“合资公司”),专注电动汽车驱动控制系统。合资公司注册资本为25亿元,其中公司出资13.50亿元,持有合资公司54%股权。


莆田累计报告79例阳性
有老师和幼儿园学生被感染,最小4岁
9月13日福建省莆田市政府召开疫情防控情况新闻发布会,介绍最新情况。

会上通报,截至9月13日20时,累计报告新冠病毒核酸阳性79例,其中确诊病例58例、无症状感染者21例。
一、境外输入疫情
9月12日0—24时,莆田市报告新增境外输入新型冠状病毒肺炎确诊病例0例。
截至9月12日24时,莆田市累计报告境外输入确诊病例2例,目前住院2例,无死亡病例;现有报告境外输入疑似病例0例;现有报告境外输入无症状感染者尚在接受集中隔离医学观察0例。
二、本地疫情
9月12日0-24时,莆田市报告新增本土确诊病例15例(仙游县),其中无症状感染者转确诊1例,报告新增本土无症状感染者13例(仙游县)。
境外输入关联确诊病例1:陈某某,中国籍,11岁,为铺头小学学生,核酸检测结果阳性,结合流行病学史、临床症状、影像学表现和实验室检测结果,诊断其为新冠肺炎确诊病例,由市定点医院隔离救治。
境外输入关联确诊病例2:余某某,中国籍,46岁,为协胜鞋厂员工,核酸检测结果阳性,结合流行病学史、临床症状、影像学表现和实验室检测结果,诊断其为新冠肺炎确诊病例,由市定点医院隔离救治。
境外输入关联无症状感染者3:陈某某,中国籍,50岁,为协胜鞋厂员工,核酸检测结果阳性,结合流行病学史、临床症状、影像学表现和实验室检测结果,诊断其为新冠肺炎无症状感染者,由市定点医院隔离观察。
境外输入关联无症状感染者4:林某某,中国籍,44岁,核酸检测结果阳性,结合流行病学史、临床症状、影像学表现和实验室检测结果,诊断其为新冠肺炎无症状感染者,由市定点医院隔离观察。
境外输入关联无症状感染者5:陈某某,中国籍,53岁,核酸检测结果阳性,结合流行病学史、临床症状、影像学表现和实验室检测结果,诊断其为新冠肺炎无症状感染者,由市定点医院隔离观察。
境外输入关联确诊病例6:辜某某,中国籍,30岁,为协胜鞋厂员工,核酸检测结果阳性,结合流行病学史、临床症状、影像学表现和实验室检测结果,诊断其为新冠肺炎确诊病例,由市定点医院隔离救治。
境外输入关联确诊病例7:张某某,中国籍,49岁,为协胜鞋厂员工,核酸检测结果阳性,结合流行病学史、临床症状、影像学表现和实验室检测结果,诊断其为新冠肺炎确诊病例,由市定点医院隔离救治。
境外输入关联确诊病例8:钱某某,中国籍,59岁,为协胜鞋厂员工,核酸检测结果阳性,结合流行病学史、临床症状、影像学表现和实验室检测结果,诊断其为新冠肺炎确诊病例,由市定点医院隔离救治。
境外输入关联无症状感染者9:柯某某,中国籍,32岁,为协胜鞋厂员工,核酸检测结果阳性,结合流行病学史、临床症状、影像学表现和实验室检测结果,诊断其为新冠肺炎无症状感染者,由市定点医院隔离观察。
境外输入关联无症状感染者10:林某某,中国籍,34岁,为协胜鞋厂员工,是无症状感染者11的父亲,核酸检测结果阳性,结合流行病学史、临床症状、影像学表现和实验室检测结果,诊断其为新冠肺炎无症状感染者,由市定点医院隔离观察。
境外输入关联无症状感染者11:林某某,中国籍,5岁,为南大门幼儿园学生,是无症状感染者10的儿子,核酸检测结果阳性,结合流行病学史、临床症状、影像学表现和实验室检测结果,诊断其为新冠肺炎无症状感染者,由市定点医院隔离观察。
境外输入关联确诊病例12:陈某某,中国籍,48岁,为枫江中学教师,核酸检测结果阳性,结合流行病学史、临床症状、影像学表现和实验室检测结果,诊断其为新冠肺炎确诊病例,由市定点医院隔离救治。
境外输入关联无症状感染者13:陈某某,中国籍,48岁,为协胜鞋厂员工,核酸检测结果阳性,结合流行病学史、临床症状、影像学表现和实验室检测结果,诊断其为新冠肺炎无症状感染者,由市定点医院隔离观察。
境外输入关联无症状感染者14:陈某某,中国籍,62岁,核酸检测结果阳性,结合流行病学史、临床症状、影像学表现和实验室检测结果,诊断其为新冠肺炎无症状感染者,由市定点医院隔离观察。
境外输入关联无症状感染者15:吕某某,中国籍,5岁,核酸检测结果阳性,结合流行病学史、临床症状、影像学表现和实验室检测结果,诊断其为新冠肺炎无症状感染者,由市定点医院隔离观察。
境外输入关联无症状感染者16:陈某某,中国籍,35岁,为协胜鞋厂员工,核酸检测结果阳性,结合流行病学史、临床症状、影像学表现和实验室检测结果,诊断其为新冠肺炎无症状感染者,由市定点医院隔离观察。
境外输入关联确诊病例17:薛某某,中国籍,4岁,为启蒙幼儿园学生,核酸检测结果阳性,结合流行病学史、临床症状、影像学表现和实验室检测结果,诊断其为新冠肺炎确诊病例,由市定点医院隔离救治。
境外输入关联确诊病例18:黄某某,中国籍,53岁,为协胜鞋厂员工,核酸检测结果阳性,结合流行病学史、临床症状、影像学表现和实验室检测结果,诊断其为新冠肺炎确诊病例,由市定点医院隔离救治。
境外输入关联无症状感染者19:吴某某,中国籍,28岁,为协胜鞋厂员工,核酸检测结果阳性,结合流行病学史、临床症状、影像学表现和实验室检测结果,诊断其为新冠肺炎无症状感染者,由市定点医院隔离观察。
境外输入关联无症状感染者20:薛某某,中国籍,63岁,核酸检测结果阳性,结合流行病学史、临床症状、影像学表现和实验室检测结果,诊断其为新冠肺炎无症状感染者,由市定点医院隔离观察。
境外输入关联确诊病例21:杨某某,中国籍,82岁,核酸检测结果阳性,结合流行病学史、临床症状、影像学表现和实验室检测结果,诊断其为新冠肺炎确诊病例,由市定点医院隔离救治。
境外输入关联无症状感染者22:陈某某,中国籍,9岁,为枫亭中心小学学生,核酸检测结果阳性,结合流行病学史、临床症状、影像学表现和实验室检测结果,诊断其为新冠肺炎无症状感染者,由市定点医院隔离观察。
境外输入关联确诊病例23:刘某某,中国籍,39岁,为协胜鞋厂员工,核酸检测结果阳性,结合流行病学史、临床症状、影像学表现和实验室检测结果,诊断其为新冠肺炎确诊病例,由市定点医院隔离观察。
境外输入关联确诊病例24:陈某某,中国籍,40岁,为仙游县郊尾镇前埔小学教师,核酸检测结果阳性,结合流行病学史、临床症状、影像学表现和实验室检测结果,诊断其为新冠肺炎确诊病例,由市定点医院隔离救治。
境外输入关联确诊病例25:薛某某,中国籍,6岁,为枫亭中心小学学生,核酸检测结果阳性,结合流行病学史、临床症状、影像学表现和实验室检测结果,诊断其为新冠肺炎确诊病例,由市定点医院隔离救治。
境外输入关联确诊病例26:柯某某,中国籍,83岁,核酸检测结果阳性,结合流行病学史、临床症状、影像学表现和实验室检测结果,诊断其为新冠肺炎确诊病例,由市定点医院隔离救治。
境外输入关联确诊病例27:廖某某,中国籍,5岁,启蒙幼儿园学生,核酸检测结果阳性,结合流行病学史、临床症状、影像学表现和实验室检测结果,诊断其为新冠肺炎确诊病例,由市定点医院隔离救治。
境外输入关联确诊病例28:曾某某,中国籍,48岁,核酸检测结果阳性,结合流行病学史、临床症状、影像学表现和实验室检测结果,诊断其为新冠肺炎确诊病例,由市定点医院隔离救治。
三、密切接触者
目前密切接触者已解除医学观察1888人,尚有1192人正在接受医学观察。
温馨提醒:当前新冠疫情“外防输入、内防反弹”形势依然严峻。广大市民要充分认识新冠肺炎疫情防控的复杂性及不确定性,加强个人防护,规范佩戴口罩,勤洗手,少聚集,遵守咳嗽礼仪,保持“1米线”社交距离,使用公筷公勺、文明用餐。选购进口冷链食品时,注意个人防护,做好外包装消毒。
若出现发热、咳嗽等症状,要及时就近前往发热门诊就诊,并主动告知医生旅居史。
传播链再延长!厦门公布详情:
确诊12例中11例与莆田疫情相关
13日晚间,厦门市召开疫情防控情况新闻发布会。

据厦门广电报道,厦门市政府副市长廖华生、 市卫健委 主任姚冠华 介绍有关情况并回答记者提问。 发布会由厦门市委宣传部常务副部长、市政府新闻办主任上官军主持。

厦门疫情发生后,福建省委省政府高度重视,主要领导多次以视频连线、现场调研等方式,作出精准指导,强调要清醒认识当前疫情形势的严峻性复杂性,绷紧弦、铆足劲、扎实干,坚决打赢疫情防控歼灭战。市委市政府主要领导夜以继日研究部署,各区指挥部狠抓落实,各项工作全面展开。

一、疫情基本情况
9月12日我市报告首例病例吴某某,系莆田确诊病例的密切接触者。截至9月13日18时,累计报告确诊病例12例(普通型8人,轻症型4人),均在定点医院隔离诊治,目前均病情稳定。判定密切接触者404人,密接的密接316人。
二、莆田输入关联疫情基本情况
目前,与吴某某有关联的感染者10人,均为确诊病例。这10个病例均在隔离酒店中发现的。经专家初步判定,均为吴某某同一工厂的密切接触者,属于同一传播链条。
主要处置措施:
一是 第一时间开展流行病学调查,把已知与其有接触的302人全部集中到隔离酒店进行隔离。
二是 划定封控区。对确诊病例活动场所采取封控管理,区域居民只进不出。将同安区新民镇、祥平街道划为管控区,区域内非生产生活必需场所暂停开放,非必要不得离开。
三是 开展环境采样、全面消杀等措施,对工厂和病例居住地采集32份环境样本,其中18份呈阳性。
四是 科学有序扩大核酸检测工作。昨日连夜对所居住的城中村小区约13000人开展核酸检测。
三、第一医院外包服务感染者基本情况
9月12日,市第一医院例行核酸检测中发现阳性人员蔡某某,系外包第三方物流服务公司人员。
主要处置措施:
一是 已连夜开展包括医生护士、住院病人、陪护人员等在内的全员核酸检测,共采集10355人份,采集率100%,均为阴性。
二是 今晨开始暂停门急诊等对外诊疗服务,对病例活动过的重点场所完成了消毒与核酸采样工作,环境采样标本434份,已出的结果均为阴性。
三是 全面排查医院员工中高风险地区旅居史。
四是 通过流调,初步判定密接30人、次密接28人,均已转运至定点酒店进行隔离。
五是 对蔡某居住的区域(中华街道仁安社区及盐溪街94号、98号)进行封闭管控,已管控人员985人。
四、下一步工作安排
我市将深入贯彻落实国务院联防联控机制和省委、省政府部署要求,“外防输入、内防反弹”,坚决遏制疫情蔓延。
一是进行全市防控,大力减少人员流动聚集。今晚市指挥部将发布通告,作出相关规定。
二是加快流调溯源。全面排查可能的感染者,对相关人员严格管控,全力阻断传播途径。
三是加强风险区域管理。采用分区分级管控措施。对划定的风险区域严格落实分类管理,加强对重点人员的心理疏导及健康服务,强化人文关怀与服务保障。
四是全力做好救治工作,对确诊患者实行“一人一案”,强化中西医结合,及时优化方案,全力救治病例。同时,全面加强院感防控,已制定相关应对预案。
五是做好应急处置各项准备。局部地区和部分学校核酸检测已经开始,并视情开展全市全员核酸检测。同时,加大集中隔离场所储备力度。
问题一
(请介绍一下确诊病例的基本情况)
厦门市卫健委 主任 姚冠华回答:
截止9月13日18时,厦门市本土新冠肺炎确诊病例12例。具体情况如下:
确诊病例1:吴某某,男,36岁,在厦门市同安区某工艺品公司,从事车间管理工作。9月12日,厦门市同安区通过对莆田市仙游县枫亭镇等中高风险地区来厦人员进行筛查时发现。经核实,该人员是莆田市报告病例的密切接触者。厦门大学附属第一医院杏林分院专家会诊为确诊病例(普通型)。
确诊病例2:钟某某,女,51岁,现住同安区乌涂社区。钟某某为确诊病例吴某某的密切接触者,二人系同一车间工友。9月13日,经厦门市疾控中心核酸检测呈阳性,厦门大学附属第一医院杏林分院专家会诊为确诊病例(普通型)。
确诊病例3:赵某,男,44岁,现住同安区乌涂社区。赵某某为确诊病例吴某某的密切接触者,二人系同一车间工友。9月13日,经厦门市疾控中心核酸检测呈阳性,厦门大学附属第一医院杏林分院专家会诊为确诊病例(普通型)。
确诊病例4:吴某某,男,36岁,现住同安区乌涂社区。吴某某为确诊病例吴某某的密切接触者,二人系同一车间工友。9月13日,经厦门市疾控中心核酸检测呈阳性,厦门大学附属第一医院杏林分院专家会诊为确诊病例(普通型)。
确诊病例5:叶某,女,44岁,现住厦门市思明区筼筜街道。叶某为确诊病例吴某某的密切接触者,二人系同事关系。9月13日,经厦门市疾控中心核酸检测呈阳性,厦门大学附属第一医院杏林分院专家会诊为确诊病例(普通型)。
确诊病例6:周某某,女,51岁,现住同安区新民镇。周某某为确诊病例吴某某的密切接触者,二人系同一车间工友。9月13日,经厦门市疾控中心核酸检测呈阳性,厦门大学附属第一医院杏林分院专家会诊为确诊病例(轻型)。
确诊病例7:吴某某,男,44岁,现住同安区新民镇。吴某某为确诊病例吴某某的密切接触者,二人系同事关系。9月13日,经厦门市疾控中心核酸检测呈阳性,厦门大学附属第一医院杏林分院专家会诊为确诊病例(轻型)。
确诊病例8:李某某,女,37岁,现住同安区乌涂社区。李某某为确诊病例吴某某的密切接触者,二人系同一车间工友。9月13日,经厦门市疾控中心核酸检测呈阳性,厦门大学附属第一医院杏林分院专家会诊为确诊病例(普通型)。
确诊病例9:刘某某,女,36岁,现住厦门市同安区乌涂社区。刘某某为确诊病例吴某某的密切接触者,二人系同一车间工友。9月13日,经厦门市疾控中心核酸检测呈阳性,厦门大学附属第一医院杏林分院专家会诊为确诊病例(普通型)。
确诊病例10:张某某,男,48岁,现住同安区新民镇。张某某为确诊病例吴某某的密切接触者,二人系同一车间工友。9月13日,经厦门市疾控中心核酸检测呈阳性,厦门大学附属第一医院杏林分院专家会诊为确诊病例(轻型)。
确诊病例11:郑某某,男,34岁,现住厦门市同安区乌涂社区。郑某某为确诊病例吴某某的密切接触者,二人系同一车间工友。9月13日,经厦门市疾控中心核酸检测呈阳性,厦门大学附属第一医院杏林分院专家会诊为确诊病例(轻型)。
确诊病例12:蔡某某,男,48岁,为医院外包服务工作人员,主要工作为门诊物流转运。蔡某独居在思明区盐溪街,无国内高中风险地区旅居史。近期核酸检测时间:9月9日、9月5日、9月3日,结果均为阴性。 9月13日,经厦门市疾控中心核酸检测呈阳性,厦门大学附属第一医院杏林分院专家会诊为确诊病例 (普通型)。
问题二
(请问本次外市输入关联疫情第一例是怎么发现的?)
厦门市政府副市长廖华生回答:
第一例患者,吴某某,男,36岁,在厦门市同安区某工艺品公司,从事车间管理工作。9月12日,厦门市同安区通过对莆田市仙游县枫亭镇等中高风险地区来厦人员进行筛查时发现的。经核实,该人员是莆田市报告病例的密切接触者。
我市已“点对点”送至定点医院隔离诊治,并严格按有关规程对相关场所采取封闭管理及环境消杀,开展流行病学调查,对密切接触者进行追踪排查、核酸检测及隔离管控。
问题三
(请介绍一下第一医院发现的这名阳性病例。另外第一医院为何停诊,将会停诊多久?)
厦门市卫健委 主任 姚冠华回答:
9月12日,按照疫情防控有关规定,厦门第一医院在例行开展的主动筛查中发现核酸阳性病例,按照有关要求,第一医院定期对病人,包括为病人服务的陪伴的人员,以及医务人员,包括外包服务公司人员开展定期核酸检测。在检测中发现蔡某某核酸检测阳性。
(一)病例基本情况
蔡某某,男,48岁,为外包服务工作人员,主要工作为门诊物流转运。蔡某独居在思明区盐溪街,无国内高中风险地区旅居史。近期核酸检测时间:9月9日、9月5日、9月3日,结果均为阴性。
(二)应对措施
1、9月12日晚连夜开展包括医生护士、住院病人、陪护人员等在内的全员核酸检测,共采集10355人份,采集率100%,均为阴性。
2、9月13日早晨开始取消对外诊疗服务,实行闭环管理(封闭期将视多轮核酸检测结果,来确定),对病例活动过的重点场所完成了消毒与核酸采样工作,12日、13日环境采样标本结果均为阴性。
3、通过流调,初步判定密接30人、次密接28人,均已转运至定点酒店进行隔离,进一步开展流调判定密切接触者。
4、对蔡某居住的区域思明区已进行封闭管控,和人员管控。
5、下一步,将加快病毒基因测序,尽快溯源,查明感染源头。
6、虽然实施闭环管理,暂停门诊服务,但对已在院住院治疗的患者,在落实各项防护措施的基础上,我们会继续做好在院患者的医疗救治工作,同时对于复诊的患者可以通过互联网医院开展诊疗服务,确保医疗质量与安全。
刚刚!厦门发布第6号通告!
同安一区域升为高风险
厦门市应对新冠肺炎疫情工作指挥部
〔2021〕 第6号通告
根据当前我市疫情防控实际情况,现就有关事项通告如下:
经专家研判,自2021年9月13日起,将同安区新民镇湖里工业园以东、同明路以西、集安路以南、集贤路以北的区域列为高风险地区。
厦门市应对新冠肺炎疫情工作指挥部
2021年9月13日
厦门发布第7号通告!
全市居民小区闭环管理,非必要不离夏
厦门市应对新冠肺炎疫情工作指挥部
〔2021〕 第7号通告
根据当前我市疫情防控实际情况,现就有关事项通告如下:
一、全市居民小区(村)实行闭环管理,严格落实“测温亮码”措施,减少人员流动。封控区实行“区域封闭、足不出户、服务上门”,管控区实行“人不出区、严禁聚集”,防范区实行“强化社会面管控,严格限制人员聚集”。快递、外卖等实行“无接触”配送,物品统一放置到小区(村)指定的存放处。
二、全市各级党政机关、事业单位实行弹性工作制,应配备适当人员在岗在位,确保各项工作正常运转。出入办公场所严格扫码、测温、戴口罩,具备线上办公条件的提倡线上办公。
三、请广大市民群众密切关注疫情动态,非必要不离厦。自2021年9月14日零时起,确需离厦的,须凭健康码绿码并持有48小时内核酸检测阴性证明。
四、在全市范围内暂停中秋博饼、民间信仰、文艺演出等群众性活动;实行“红事”缓办、“白事”简办;暂停各类大规模群体性聚餐活动。
五、全市所有商场、超市、农贸市场等基本生活物资供应场所合理控制购物人员数量;暂停棋牌室、影剧院、网吧、歌厅、酒吧、台球厅、博物馆、图书馆、健身场所、培训机构等有关室内公共场所的运营活动。
六、落实出租房、酒店、旅店、民宿(含网约民宿)等经营者的管理主体责任,加强对承租人员的管控,如发现有发热、咳嗽等异常情况必须立刻报告所在社区(村)。
七、零售药店出售治疗发热、咳嗽等相关药品实行实名制登记,顾客须凭身份证实名登记和购买。
八、各单位、社区(村)应加强环境清洁消毒工作,强化对电梯、门厅、过道等重点公共区域消杀。
九、严禁恶意造谣传谣、谎报瞒报疫情、发布不实信息。
本通告自发布之日起施行。所有在厦单位和人员均应严格遵守,对违反通告规定的,依法追究责任。
厦门市应对新冠肺炎疫情工作指挥部
2021年9月13日
股民炸锅!刚“骗”涨停,500亿大牛股突然就崩了!刚刚,原因找到了,大股东和董监高要减持!千亿巨头闪崩跌停,机构出手!莆田刚通报