中国基金报 安曼
如果不是朋友告知,基金君怎么也想不到,天津居然是一个“跨省高考移民”圣地……
8月16日,天津宣布高考政策有重大调整,外地考生空挂户口,考前空降考场,把天津当作升学“跳板”的路子行不通了。从2025年开始,在天津参加高考的考生除了拥有天津户籍之外,还需拥有天津三年的高中学籍。
高考新政公布仅两、三天,天津的学区房又火了……
天津学区房直逼10万元/平米
据第一财经报道,高考新政出台仅一天,天津中心城区二手房成交已悄然升温。
以天津和平区树德里一套房源为例,该房源面积仅18.24平方米,总价157.5万元。接近10万元/平米的价格,这相对于整体均价在1.8万左右/平米的天津房价来说,已经属于天价,但是仍有不少人想要下手,就是为了给孩子提前规划,落户上当地的学校。
在成交个案上,当地的中介李卓表示,“今年三月份,众诚里30~40平米的房子大概在210万左右,现在涨到了220~230万,去年疫情的时候更低,大约180万。房价走势需要更多成交来观察,但目前成交量是起来了。”
据基金君身边的朋友讲,因为天津还有三年的过渡期,他们的小孩应该能在深圳读书,然后去天津直接参加高考,以社会考生的身份。但是他们也在观望中,计划把之前在天津郊区买的用来落户的房子,考虑卖掉,换到市中心的学区房,以防政策再发生变化。
也有网友表示,有些家长落了户,现在直接不来了。
天津本科录取率第一
在全国的大中型城市中,天津工业、旅游业都不太发达,但是却成为跨省高考移民的圣地,主要是它得天独厚的优势——超高的升学率。
数据显示,2021年,天津的本科录取率为 73.13%,再度拔得头筹。传说中升学率高的北京连前三甲都没有挤进。

事实上,天津本科升学率常年排名全国前列。2020年的本科升学率甚至超过了80%。
天津的录取率能够超越北京以及上海这两个直辖市,主要原因是因为本市的考生人数比较少,而且天津大学以及南开大学这两所985高校,在本市的招生名额非常的可观,这也极大的提高录取率。
天津高中的升学率不到50%,而且市区和市郊的教育水平也是差异极大,如果从小学阶段就在天津读书,有50%的孩子没有机会参加高考。
因此,不少人选择了在天津买房落户,外地读书,再以社会考生的身份参加天津的高考。
天津高考红利结束
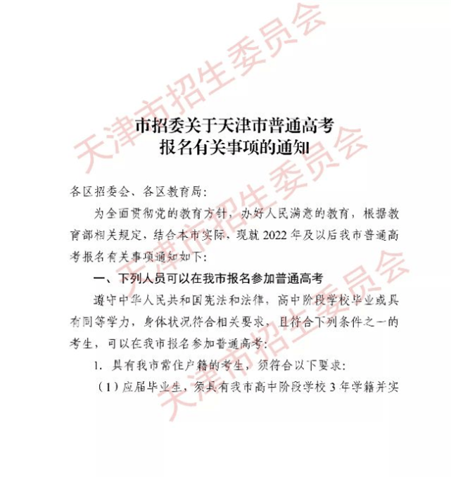
然而,8月16日,天津教育招生考试局正式公布了《市招委关于天津市普通高考报名有关事项的通知》(下称《通知》),明确要求参加天津高考,必须要同时具备“天津户籍+天津高中三年学籍”两个条件。这也就意味着天津高考门槛大大提高,“天津高考红利”将彻底终结。
据《通知》要求,在天津参加高考的应届毕业生,在拥有天津户籍的基础上,同时须具有天津市高中阶段学校3年学籍并实际就读。而之前只要解决天津户口,然后高考时“空降”参加天津高考的路子,被彻底堵死。
而对于目前在校的高中阶段在校学生,《通知》表示实行3年过渡政策:报名参加2022年高考的,须具有天津市高中阶段学校高三年级1年学籍并实际就读;报名参加2023年高考的,须具有天津市高中阶段学校高二、高三年级2年学籍并实际就读;报名参加2024年及以后高考的,须具有天津市高中阶段学校3年学籍并实际就读。
对于3年过渡政策期间报名参加2022年、2023年及2024年高考的高中阶段应届毕业生,须于2021年10月31日(含)前取得天津市常住户籍。
而过渡期之后,对于报名参加2025年及以后高考的高中阶段应届毕业生,须于高考前三年的8月31日(含)前取得天津市常住户籍,并拥有三年高中学籍。


7月,全国房价降温
天津却在“全面上涨”
在高考新政出台之前,7月份,全国70城房价涨幅整体回落,天津却出现两年多以来首次“全面涨价”。


国家统计局数据显示,2021年7月,天津新房价格环比上涨0.6%,同比上涨4.3%;二手房价格环比上涨0.2%,同比上涨0.1%。
截至7月,天津新房价格已经环比七连涨,同比涨幅连续13个月上涨。

二手房价格环比也已连续6个月上涨。令人惊讶的是,二手房价同比涨幅也涨了。这是天津二手房价格自2019年12月以来的首次上涨!

高考新政之后,天津的房价将何去何从,我们拭目以待……
"救市主"来了!刚刚,牛市旗手券商批量涨停,背后原因曝光!茅台再创新低,10倍股5天暴跌50%!儿子大义灭亲举报老子,回应来了!