见习记者 张玲
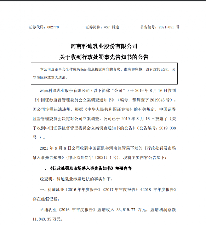
9月9日晚间,河南科迪乳业股份有限公司(以下简称“科迪乳业”)发布《关于收到行政处罚事先告知书的公告》。经河南证监局查明,科迪乳业在2016年至2018年,累计虚增收入8.43亿元,、虚增利润3亿元;且未按规定履行在2016年至2019年有关临时信披义务,在2016年至2018年年报中存在重大遗漏。
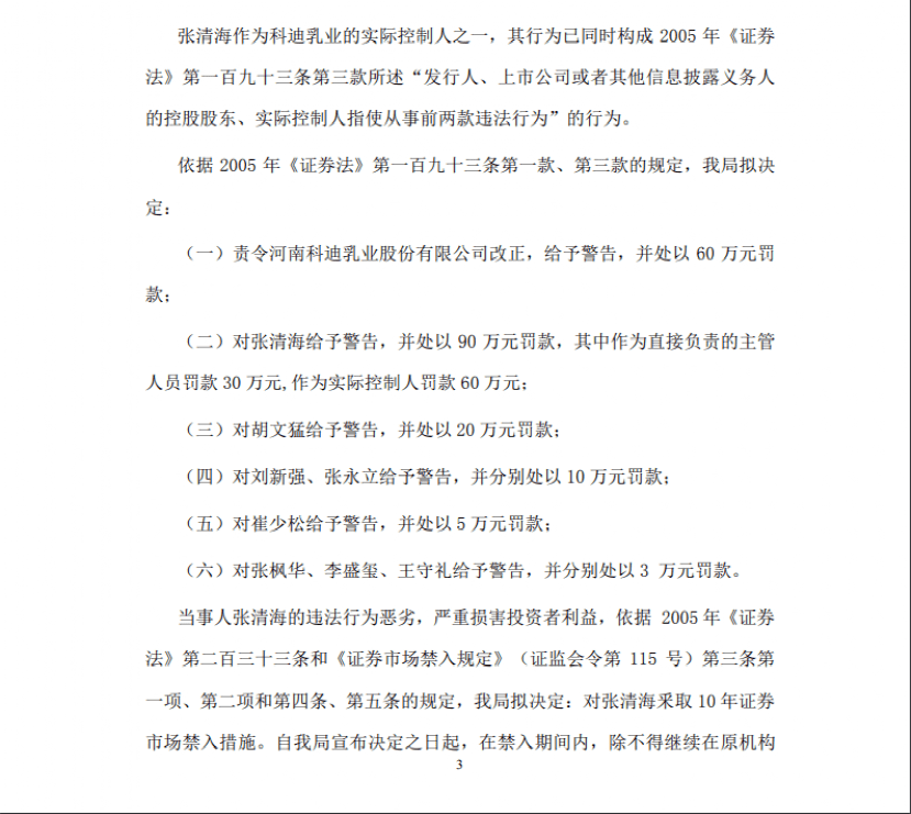
除给予相关警告罚款外,河南证监局还对公司实控人张清海釆取10年证券市场禁入措施。
胆大!3年虚增3亿利润、
违规占资隐瞒不报
据了解,科迪乳业于 2019 年 8 月 16 日收到 《中国证券监督管理委员会立案调查通知书》。2021 年 9 月 8 日,科迪乳业收到中国证监会河南监管局下发的《行政处罚及市场 禁入事先告知书》。
科迪乳业涉嫌违法的事实主要有两个方面:
其一,科迪乳业2016-2018年年度报告存在虚假记载。具体为2016年虚增收入3.36亿元, 虚增利润总额1.18亿元。2017年虚增收入2.1亿元,虚增利润总额6864.13万元。2018年虚增收入2.97亿元,虚增利润总额1.13亿元。

其二,科迪乳业未按规定履行 2016 -2019 年有关临时信息披露义务,且2016-2018年度报告存在重大遗漏。主要涉及以下两点。
一是在2016 - 2019 年间,科迪乳业在未经过决策审批程序或授权程序的情况下,向控股股东科迪食品集团股份有限公司(以下简称科迪集团)及其关联方提供资金,未按规定及时进行信息披露;未在2016-2018年年报中披露,构成重大遗漏。其中,2016-2018年,科迪乳业分别累计向科迪集团及其关联方提供资金7.85亿元、24.83亿元、34.06亿元,资金均在当期全额转回。到了2019年,科迪乳业累计向科迪集团及其关联方转出资金67.67亿元,当期未全额转回,仅为47.92亿元。
二是在2017 -2019 年间,科迪乳业在未经过决策审批程序或授权程序的情况下,向科迪集团及其关联方提供担保,未按规定及时进行信息披露;未在2017-2018年年报中披露,构成重大遗漏。其中,2017 年科迪乳业提供 8 笔担保,合计金额3.88亿元;2018年科迪乳业提供1笔担保,金额为2000万元;2019年科迪乳业提供2笔担保,合计金额4500万元。
罚款!实控人禁入证券市场10年
中国证监会河南监管局指出,上述行为涉嫌违反了2005 年《证券法》第六十三条“发行人、上市公司依法披露的信息,必须真实、准确、完整,不得有虚假记载、误导性陈述或者重大遗漏”及第六十七条第一款“发生可能对上市公司股票交易价格产生较大影响的重大事件,投资者尚未得知时,上市公司应当立即将有关该重大事件的情况向国务院证券监督管理机构和证券交易所报送临时报告,并予公告,说明事件的起因、目前的状态和可能产生的法律后果”的规定,构成 2005 年《证券法》第一百九十三条第一款所述“发行人、上市公司或者其他信息披露义务人未按 照规定披露信息,或者披露的信息有虚假记载、误导性陈述或者重大遗漏”的行为。

依据 2005 年《证券法》第一百九十三条第一款、第三款的规定,中国证监会河南监管局做出以下决定:责令河南科迪乳业股份有限公司改正,给予警告,并处以 60 万元罚款;对张清海、胡文猛、刘新强、张永立、崔少松等人分别给予警告并罚款。
其中,张清海的违法行为恶劣,严重损害投资者利益,被釆取 10 年证券市场禁入措施。即自宣布决定之日起,在禁入期间内,除不得继续在原机构从事证券业务或者担任原上市公司、非上市公众公司董事、监事、高级管理人员职务外,也不得在其他任何机构中从事证券业务或者担任其他上市公司、非上市公众公司董事、监事、高级管理人员职务。
不会退市!或遭投资者索赔
科迪乳业成立于2005年,2015年6月登陆深交所中小板市场,目前主营乳制品、乳饮料、饮料的生产与销售等。截至2021年6月30日,公司股东户数为3.61万户,较上期(2021年3月31日)减少5427户,减幅为13.07%。户均持股3.24万元,低于行业平均水平。
根据Choice数据,截至2021年6月30日,食品饮料行业A股上市公司平均户均持有流通股市值为73.91万元。其中,26.13%的公司户均持有流通股市值在11万~25.5万区间内。
据2021半年报,科迪乳业实现营业收入2.69亿元,同比增长44.77%;归属于上市公司股东的净利润772.78万元,上年同期为亏损5576.02万元;归属于上市公司股东的扣除非经常性损益的净利润-4011.88万元。
据了解,在科迪乳业收到《行政处罚及市场禁入事先告知书》当晚,便有证券律师在股吧发文称,目前索赔通道开启,2019年8月16日前买入且2019年8月16日收盘仍持有该股的受损投资者,可提交获赔申请准备依法索赔。
在《关于收到行政处罚事先告知书的公告》中,科迪乳业表示截至公告披露日,公司生产经营正常。根据《行政处罚事先告知书》认定的情况,公司初步判断本次涉及的违规行为未触及重大违法强制退市的情形。

截止发稿前,科迪乳业报价1.95元/股。而在天猫超市平台上,一盒200毫升纯牛奶均价4.2元,一袋180毫升纯牛奶均价2.5元。股价比一袋牛奶还便宜。

编辑:舰长
版权声明
《中国基金报》对本平台所刊载的原创内容享有著作权,未经授权禁止转载,否则将追究法律责任。