高端制造里的“工业味精”,元素周期表里的“财富密码”
近期涨价相关概念“直冲云霄”,江湖有传闻道——一价氢氯钾钠银、二价氧钙钡镁锌、三铝四硅五价磷、二三铁、二四碳、一至五价都有氮、铜汞二价最常见。当这熟悉的记忆再次被勾起,这不就是近期市场的主升浪密码吗?原来主力们都是当年的化学课代表。古人诚不欺我,书中还真有黄金屋!
元素周期表涨价分布

数据来源:百度百科
为何在市场整体进入分歧时,主力资金却合力进攻涨价概念呢?
首先,涨价概念的个股中报业绩表现都尤为亮眼,特别是近期传统白马出现亏损以及部分成长赛道高位分化,资金风险偏好有所降低,因而更加青睐业绩确定性高,利润弹性大的板块个股。我们通过归纳,发现中报净利润增速翻倍的个股是数不胜数,更有中国铝业85倍的“宇宙级”增速。按照业绩为王的投资理念,这些涨价“学霸”给市场呈现的成绩单可都是历年“状元郎”的表现,所以难怪他们一路乘风破浪。
2021年部分涨价个股业绩增速

数据来源:中报披露数据
其次是市场对于稀土、小金属、基础金属的需求越超市场预期,在消费电子、新能源车制造、锂电池、光伏建设等高景气度赛道扩产加速的背景下,原料需求快速增加,叠加近期地区性用电紧张影响了部分产能的释放,致使供需裂口扩大,使得“家里有矿”却“行事低调”的几位有色“隐形富豪”在整个行业内地位显著上升,备受资本青睐。
近半年金属涨价情况

数据来源:天风证券
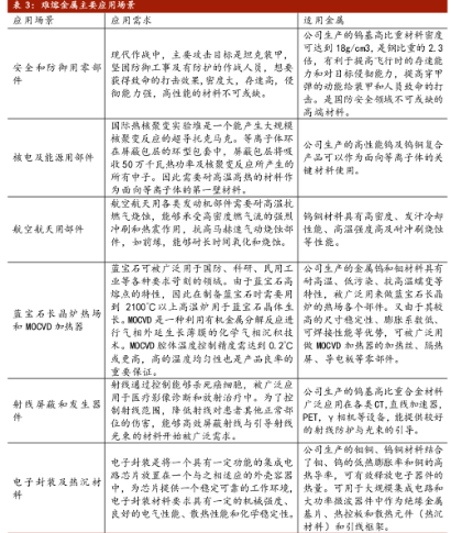
最后就是这些原材料的受众行业广,应用场景多,具备较大的增量潜力。随着国内经济转型升级,高端制造对于金属的要求标准愈发复杂,行业的技术壁垒逐渐形成,从以前的粗制滥造到现在的高精加工,从以前的单一金属到后面为了追求高性能而不断优化的各类合金,产业的毛利率以及这些原材料的附加值都以肉眼可见的速度在提升。未来随着十四五工业制造的升级、光伏、芯片、锂电池等金属使用量提升,部分有色金属的品种更是从周期属性摇身一变成了“成长新贵”,投资性价比逐渐凸显。
部分金属应用场景

数据来源:财通证券
但是我们必须注意到,部分涨价类概念短期已累计了大量涨幅,例如稀土、有机硅、钴锂等板块中的龙头早已翻倍增长,在市场资金依旧以存量博弈为主的背景下,此时介入性价比属实不高。那么“周期表”内还有哪些未被挖掘的品种值得我们关注呢?
龙头个股近半年涨幅统计

数据来源:同花顺
我们觉得业绩优异但股价还未出现“大爆发”的小金属,诸如锆、锑、钼 、锰、镁、钛、铟等值得关注。这些金属都是工业上的“味精”,用量虽小,但在产业链上有着不可替代的作用。在涨价中,拥有矿产资源的企业可以充分享受涨价带来的利润上升,加工类公司也可以通过存货收益获得超额利润,且当前正处于全球复工复产的加速阶段,叠加光伏HJT、锂电等高成长赛道的拉动,需求热度只增不减,这些“工业味精”的相关企业业绩增长确定性在当前市场可谓是头号种子选手。
部分小金属涨价情况

数据来源:生意社
标的推荐:
金钼股份、东方锆业、三祥新材、盛屯矿业、西部黄金、湖南黄金、盛达资源、鄂尔多斯、攀钢钒钛、云海金属、明泰铝业、中钨高新、锡业股份、云南诸业、贵研铂业
越声理财投研部
2021.08.27
免责声明:文中的信息均来源开资料,我司对信息准确性和完整不作任何保证。文中的内容和建议仅供签与广州越声理财咨询有限公司签订投顾合同用户参考,但不构成用户的买卖依据和广州越声理财咨询有限公司承担用户据此买卖所产生的损益,用户按自己的风险偏好自己决策并承担风险。我司及其雇员对使用本报告及其内容所引发的任何直接或间接损失概不负责。本报告版权归越声理财所有。未经我司书面许可,任何机构和个人均不得以任何形式翻版、复制、引用或转载。
(郑重声明:使用越声产品者须签订投资顾问合同和通过风险评测!以上内容建议仅供参考,其中所涉及的个股等证券标的不构成阅读者任何投资建议,据此买卖造成的损益,与本公司无关,本公司不承担任何法律责任。)