一口好牙齐又白,微微一笑摄心怀。在 “颜值即是正义”的时代,口腔健康和牙齿美观问题正在受到越来越多消费者的关注。口腔医疗行业也正在从功能主义转向美妆化、医美化,由此迎来更广阔的市场空间。
资本也迅速闻风而动。据动脉网统计,2021年上半年,口腔一级市场一共发生33起融资事件,融资总金额逾50亿人民币,达到了有史以来之最。其中,1亿美金以上的大额融资共有3起,6家企业在半年内获得两次及以上融资。
从投资机构来看,红杉中国、松柏投资、、等投资机构纷纷加码,百度、等互联网企业也积极布局,表明了对该赛道的持续看好。

近年来频频押注口腔赛道,不过2021年的动作不算很多,直到7月才接连宣布2笔投资。7月9日,红杉资本中国基金宣布投资了隐形矫正公司深圳牙领科技2000万美元A轮;7月19日,红杉资本与、等机构共同投资了以根管治疗设备起家、致力于打造数字化互联的one-stop产品生态平台的赛乐医疗数亿元A轮。
曾宣布要ALL-IN口腔赛道的产业资本松柏投资,则保持惯有的节奏。3月,松柏战略投资数字化口腔医疗设备企业频泰科技;4月,布局口腔人工智能,战略投资口腔AI创新企业羽医甘蓝;5月11日,战略投资海南口腔医院,携手推动口腔医疗建设和人才培养;不仅如此,松柏投资还拉上了自己的出资人,5月25日,共同出资2亿元战略投资国瓷爱尔创;6月16日,松柏控股的时代天使通过港交所聆讯,成为国内“隐形正畸第一股”。同一时期,口腔美护品牌“呼嘎”也获得松柏投资青睐。松柏一如既往的高频动作,保持了和其他投资机构截然不同的画风,专注和专业是其最大特点。
百度和字节跳动都对新一代口腔护理产品情有独钟。字节跳动3月投资了口腔护理品牌“参半”的A2轮,7月又与华兴新经济基金、等多家投资机构共同投资了参半的近4亿元B轮。此外,在字节跳动近期挂牌运行的线下门诊“小荷门诊”的业务中,口腔科洁牙等口腔消费医疗项目成为了重要的一个板块。相信字节跳动未来围绕口腔消费+医疗还会持续加注。
5月7日,百度风投领投,华颖、创投跟投了口腔护理品牌冰泉A+轮数千万美元的融资。据悉,冰泉产品矩阵已覆盖成人牙膏、儿童牙膏、牙刷、漱口水、口腔喷雾等品类,口香糖牙膏在天猫旗舰店成为爆款单品。
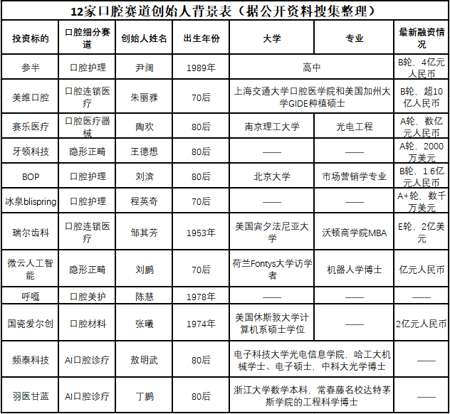
在热潮涌动之下,我们试图从12家上半年累计拿到口腔赛道一半多融资的企业创始人角度入手,来看看资本究竟青睐什么样的创始人?是不是只有名校口腔专业的硕博,才有机会完成“小目标“?答案即将揭晓。

口腔行业细分赛道分布:口腔连锁成为第一大吸金池,口腔护理“真香”定律已现
在这12家累计拿到行业近80%融资,也就是40亿元人民币的企业里,美维口腔和瑞尔齿科2家口腔连锁企业拿到25亿元人民币左右的投资,成为口腔行业第一大吸金池。
参半、BOP、冰泉和呼嘎等4家口腔护理企业拿到7亿元左右的投资,使得“口腔美护”成为今年最值得关注的新赛道之一。各新消费品牌的香味牙膏、漱口水、牙粉等也成为年轻人的新宠。以天猫和京东公开数据计算,2020年,两大平台口腔护理整体销售达93亿,其中牙膏销售51.6亿元;漱口水、口腔清新剂等品类迎来了较大程度的增长,销售在15亿元左右。
此外,隐形正畸、医疗器械、口腔材料和AI诊疗也都拿到了亿元以上的投资。
跨专业“学霸“确实多,但也有2年多拿到8轮融资的高中毕业生
口腔领域的创始人是当之无愧的“学霸出身”,50%以上的创始人为硕士和博士学历。其中,数字化口腔医疗设备企业频泰科技创始人敖明武先生创业前曾是电子科技大学光电信息学院老师,拥有哈工大机械专业学士、电子专业硕士以及中科大光学博士学位,横跨光学、机械、电子、计算机四大专业领域,充分展现了跨学科人才在口腔医疗创新领域的独特优势。
不过让人意外的是,其中90%以上的创始人此前并没有口腔专业的学习或工作经历。机器人、光电、计算机、工科,甚至市场营销、经营管理等专业的人才,成为口腔行业发展的新兴力量。只有美维口腔创始人朱丽雅女士是上海交通大学口腔医学院和美国加州大学GIDE种植硕士,有多年口腔医生的从业经验。当然,就算创始人不是口腔背景,一般核心团队也会有“懂口腔”的技术专家团队,这肯定不用我们来操心了。
刚刚完成近4亿元B轮融资的口腔护理品牌参半,也是字节跳动第二次加注的公司,其创始人尹阔先生高中毕业,是一位连续创业者,今年才32岁。截至目前,成立仅两年多的参半共获得8轮融资。其中,2021年至今,参半就完成4轮融资。优秀如斯,准备躺平的我,眼泪掉下来。
代际分布:80后、70后占比超过90%,50后老当益壮“不妥协”
整体看代际分布,80后创始人占比达50%,70后创始人超过40%,50后也依然不妥协。比如,刚刚提交港股IPO的瑞尔集团创始人邹其芳先生出生于1953年,美国宾夕法尼亚大学沃顿商学院MBA,曾在中 美史克等外资药企工作多年。
创投、百度投资的口腔护理产品品牌冰泉blispring,创始人程英奇先生是位70后,在日化行业26年里,先后供职于蓝月亮、、拉芳和环亚,担任营销总经理,也开创了洗发水品牌滋源。丰富的行业经验,让他熟稔不同时代下营销策略的更迭与创新,也使得冰泉blispring迅速成为年轻消费者喜欢的新品牌。
松柏投资的AI口腔影像企业羽医甘蓝,创始人丁鹏先生是位80后,浙江大学数学本科毕业,还是常春藤名校达特茅斯学院的工程科学博士。公司专注于将AI技术应用于口腔健康领域,在口腔医疗人工智能方向处于世界领先水平,成为80后一代科技创业的代表。
创始人喜欢什么样的投资人?钱or资源?
我们从本文开头近10年来的融资情况也可以看出,2015年之前,资本并不怎么看中口腔这个赛道。究其原因,在大健康领域里,口腔并不出挑,是个窄众的“小”行业,加之口腔企业规模普遍较小、投入周期长、技术迭代慢,因此很难满足资本公司想要的“高回报、快盈利、大规模”的要求。
但近些年,随着中国口腔医疗市场的爆发,以及口腔美护、隐形正畸等消费潮流日渐兴盛,口腔行业得到越来越多投资机构的关注,赛道日益火热。
当口腔赛道的创业者把自己的梦想真正推进现实世界时,最迫切的是资本吗?不尽然。频泰科技创始人熬明武就曾经表示,和有专业背景和行业资源的投资方合作,会让自己更加有信心,因为这样的投资方可以为公司提供在牙科全产业链和牙科应用场景的战略支持,并能帮助开拓市场给予助力。
在国瓷爱尔创的融资案例中,我们还可以看到,什么才是真正的战略投资者。据公告披露,“在本次交易之后,松柏投资等战略投资者将在协助引进相关领域高端人才并介绍口腔领域合作机会等方面与爱尔创科技达成一系列战略合作安排,战略合作包括提升产品创新力、渠道专业力以及开拓全球化发展等多个方面。
由此可见,投资方能提供资金固然重要,但其在口腔赛道的根底如何,即究竟能带来多少附加值,是否能为企业提供长期发展需要的丰沃土壤,才是关键。就像在互联网界,很多创业公司抱紧阿里、腾讯,也是因为能够拿到更多的流量、技术接口和合作资源。比如腾讯的内容开放平台,从2017年开始,就用百亿流量和产业资源,吸引内容创业者。
“懂口腔”成为创业者选择的关键
罗马不是一日建成的,投资方在一个产业的根底也不是短期能用资金买来的,而是扎实做出来的。
但具备专业背景的投资方,在口腔行业内可谓是凤毛麟角。纵观在口腔界活跃的多家投资机构,要么是专业的大型创投企业,例如IDG、红杉资本,要么是在主业领域之外想要构建新领域护城河的大型集团,例如泰康保险集团、、集团等等。截至目前,我们能看到的唯一一家专注于做口腔产业的投资机构只有松柏投资。虽然这家公司成立只有六年,但已经在中国、北美和欧洲的牙科产业广泛投资了40多家企业、超过百亿人民币,覆盖了上游的产品和技术、中游的软件、培训和分销,到下游的医疗服务诸多龙头企业。
特别值得关注的是,今年6月港股上市超额认购、引爆市场热情的中国隐形矫治第一品牌时代天使也是出自松柏之手。松柏投资靠时代天使IPO浮现到大众面前,揭开多年在口腔产业布局,其单一赛道全产业链投资的独特模式也引发了媒体热议。
投资单一赛道最大的风险是命运和赛道紧密绑定,这就意味着投资机构必须亲力亲为,把产业搞上去。所以我们看到松柏一方面在长期培育优秀的企业持续发展,用产业链资源进行深度整合,另一方面自创了核心能力来解决行业发展的痛点,比如为牙科企业发展打造数字基建、人才培养等等。换句话说就是,企业做的他帮忙做,企业需要但做不了的他想办法自己做。
目前看来,这种不同于传统投资机构的打法,确实吸引了很多口腔赛道创业者的青睐。的创始人曾说,投资人对创业企业的作用包括:给钱,帮助创业者理顺思路,帮助创业者缕清团队构成、股权结构、法律机构等基本关系,和创业者分享资源和经验,帮助他们避坑,塑造企业灵魂,也就是价值观。致力于要成为口腔产业建设者的松柏投资,在行业发展前瞻研究、牙科产品与业务运作,以及全产业链资源上,优势非常突出,被其被投企业称为“最懂口腔”的合作伙伴,看来也是道出了创业者首选要素。
兼具医疗和消费的口腔行业,已成为最火赛道之一。不过,我认为,风口从来都不在资本的手里,而在创始人的手上,在产业建设者、消费者的手上。不管是创始人,还是投资方,都应该身怀使命才能走的长久。既要尊重口腔行业传承,又要跳脱出惯性思维,抓住行业痛点,持之以恒地进行迭代改进。这个行业最终需要的是长期坚守的创业者和牙医、口腔专业人才们,大家一起不断夯实这个产业,才能使它最终成长为一片稳定的、生机勃勃的大森林。