
崔桂林/文 基于移动互联网的综合性协同工作软件平台是当前为数不多的互联网大厂均在积极扩充或布局的新领地。很多人认为,作为企业管理数字化的“入口”,只要占据了它,就能为后续一系列企业服务业务的展开赢得主动。
从市场结构上看,尽管进入市场较早的钉钉和企业微信已经拥有较为明显的领先优势,若以全国4000万中小企业数量计算,两家合计市场占有率大体上也不过一半,况且相当多的大企业也对这种轻便的协同工作软件平台也表示了欢迎(据统计,已经有80%的中国500强企业接通了企业微信),考虑到企业服务市场的巨大想象力,潜在市场空间仍然是巨大的。
从市场节奏上看,疫情大大加速了政企市场的数字化进程。一方面,市场总需求急速爆发;另一方面,原有的产品设计和能力也遭受了“烤”验,疫情初期一些平台“赶鸭子上架”般的仓促窘迫倒也进一步证明了细分市场空间广阔。
在这种情况下,随着华为、字节跳动、百度、网易的相继入局,大厂们将不可避免的在这个领域展开面对面的激烈竞争。考虑到它与云服务特别是SaaS软件产业相关,并且在一定程度上反映了企业数字化的普及程度,除了大厂竞争引人注意外,其实它也是观测中国企业(特别是广大中小企业)管理数字化进程的一个很好的窗口。
不一样的竞争
众所周知,过去20年互联网商业化的一个特征是平台模式与寡头格局。然而,产业互联网涉及纷繁复杂的产业情境,不同区域、行业、企业、任务的数字化需求各异,很难出现过去如电商、通信、搜索那样的统一解决方案。协同工作软件平台领域的呈现出的“竞争激烈”的态势,如果真的深入到供给与需求的话,会发现其实他们长得并不相同(见表1)。具体说来,有的强调对管理全流程的支持,强调二次开发支持并在制造业中积极布局,有的突出人际沟通从而在服务业中、客户关系管理中展现出了优势,有的则基于自己的原有业务基础从软硬一体入手,最新加入的如流还没来得及展现生态特征,企业强调的是技术支持。
总之,各有所长,并不同质。

生态逻辑的相似与生态结构的差异
经过20年残酷的互联网洗礼,其实平台生态逻辑已经不需要再进行市场教育。
最简的说法就是:第一步,依靠“爆款产品”赢得海量用户;第二步,凭借海量用户来吸引厂商,形成平台;第三步,制订规则、完善制度,吸引不同类型的服务商,推出金融、评价等中介服务,形成自洽的产业生态。
类似的,以协同工作软件平台为中心,大厂们也存在类似的生态建设逻辑:第一步,用优质产品、免费方式获得客户,大客户备受关注,但中小企业用户其实是主流;第二步,形成平台,吸引独立软件开发商、服务商和其他供应商;第三步,以平台为基础,完善治理,补充服务,发展生态。
不过,生态逻辑相同不等于生态结构一致,研究表明,生态结构对于生态绩效有重要的影响。
理解产业生态结构可以借助于一个基本模型(如图1所示),重点关注四个问题:
(一) 都包括谁:关注参与者的类型和作用,比如核心企业(平台)、用户、伙伴。
(二) 是啥关系:关注核心企业(平台)、用户、伙伴之间的三者关系、两两关系。
(三) 靠啥运转:关注什么机制、如何治理。
(四) 有啥价值:关注生态对整体和个体在生产力、抗风险能力和创新方面的影响。

五个大厂构建的类似平台生态的内部结构见表2。
可以发现,他们在参与者和参与者关系网络两个维度上存在共同点,均包括了a平台、b企业用户和d开发商、服务商、供应商,三者之间形成了里两种关系结构:(1)a-b,即平台以产品形态(如即时通信、基本OA等)服务企业用户;(2)ad-b结构,企业用户采购平台提供的第三方软件和服务,即a平台与d伙伴共同服务b企业用户。
共同点意味着竞争不可避免。

但是,企业微信又表现出了明显的差异。企业微信与微信顺畅连接,只要在企业微信中完成注册,企业微信便成为可以低成本触达、服务身为微信用户的消费者的轻便途径。常识告诉我们,因工作而形成的人际连接与因消费而形成的人际连接是不同的——前者是生产过程中的被通知、被联络,公事公办;后者是被服务、轻触达(退不退出,主动权仍然在消费者)。如果说其他以工作为专门属性的平台软件形成人际联系为“硬连接”的话,企业微信与微信用户之间的人际联系便可以说是“软连接”。
在这种情况下,企业组织外的消费者自然融入到了生态之中,与a平台、b企业用户、d开发商、服务商、供应商共同形成了a(d)-b-c的结构(如图2)。当然,如果企业用户不需要第三方的服务,d在这个结构中不是必须的,因此用(d)表示。
总之,a(d)-b-c结构是企业微信生态所独有的,这意味着存在结构性差异竞争的基础。

独特的生态结构对绩效的影响
独特的生态结构使得企业微信能为不同规模的服务业企业、对客户关系管理和消费者运营有强烈需求的零售商和品牌商、需要做人员管理的政务教育机构等提供经营支持,也为从事此类数字化解决方案、软件开发的生态伙伴提供了商机,较为明显的影响了组织用户和伙伴的绩效,在特定情况下甚至形成了替代(如著名连锁餐饮企业西贝在疫情期间为加强营销、客户关系管理,“转会”至企业微信,对绩效形成了积极影响),显示了出了与其他平台生态的绩效差异。
接下来,我们通过几个实例,具象的介绍上述独特结构对的生态中的三类主要参与者(a企业微信平台、b企业用户、d软件开发商&服务商)的绩效影响。
(一) 企业微信平台:服务业的优势
上述结构对企业微信生态总体绩效的影响可以通过企业用户的组成结构来体现。
企业微信官方在提供的数据显示,其服务的企业客户行业分布超过了50个(2020年12月),遗憾的是,但并没有提供行业明细数据。考虑到企业微信的平台属性(一般并不直接以运营、服务的方式面对顾客,而是依靠第三方服务商),我们也可以结合服务伙伴的数据来管中窥豹。
我们从微信官方许可的ISV服务商微盛公司得到了其服务的客户行业构成。从资料中可以清晰的看出,零售、餐饮、金融、教培等服务业是其服务的主要对象。
(二)中小微企业用户:希望的星辰大海
根据企业微信官方提供的数据,截至2020年12月底,其服务的企业(组织)用户总数为550万家,涉及组织内用户1.3亿人。简单计算就可以知道,中小微企业是企业微信服务的用户主体。
我们知道,中小微企业基数大、分布广,以服务业、特别是衣食住行生活服务业为主体,支付能力有限,成本敏感,以普惠的方式协助他们提升管理效率、降低经营成本、通过信息助力平抑经营风险,将直接创造出巨大的经济价值和社会价值。
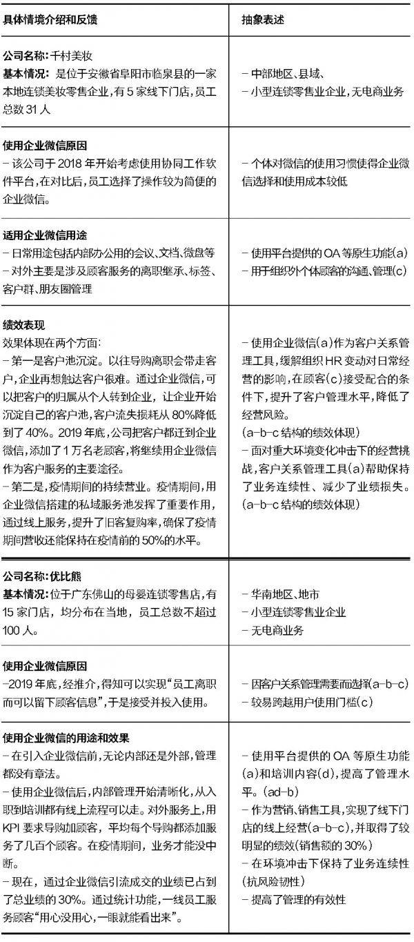
我们选择两家具有典型特征的零售业中小企业千存美妆和优比熊作为样本进行说明。以下表格中,左侧为企业情况和反馈,右侧为抽象表述。可以看到,独特的ad-b-c结构对他们的经营绩效产生了积极影响。其实,相似的效应在餐饮、商超、医药等其他行业的中小型企业中也普遍存在。可以说,广大中小微企业正是协同工作软件平台们可以积极拓展服务的星辰大海。

(三)ISV伙伴:共同构建繁荣的生态
根据企业微信官方提供的数据,截至2020年12月底,生态中的合作伙伴约8万家,开放API接口540个,累计接入系统总数达1191万个。除提供“流量”、“商机”等平台逻辑下的好处和补贴、投资等激励措施外,企业微信还向独立软件开发商、服务商提供通讯录管理、消息推送、客户联系等涉及组织内外的技术基础能力支持,开展联合开发等创新活动。凭借ad-b-c结构,许多伙伴实现了业务突破,提升了绩效。
我们以其中小虫、微盛两家ISV服务商为样本进行说明。

总结
“产业”是一个抽象的概念,“产业数字化”最终要靠企业的数字化实践来体现。大厂们以普惠的方式积极推广协同工作软件平台,大大降低了中小微企业的管理数字化门槛,提高了中国企业整体的管理数字化水平;作为连接SaaS软件服务商与企业用户的枢纽,协同工作软件平台对于扩大企业服务市场需求、促进SaaS产业的发展,也起到了积极作用。因此,这确实是一个值得持续关注的领域。
通过对不同平台生态结构的观察,特别是企业微信生态的特殊结构的识别和案例实证研究,我们看到,企业微信生态的独特结构帮助其展现了在服务业中的优势。需要承认,缺乏与主要竞争者钉钉生态的结构-绩效定量对比是本文的不足,不过,这项研究对当事企业的业务决策仍然具有一定价值。
从竞争的角度看,对企业微信来说,考虑到服务业在中国GDP中的比重早已过半,而中小企业正是服务业的主体,以服务业为中心、突出在服务业中小企业中的经营布局,做深做细应该是合理的业务策略。对同行“友商”来说,考虑到中国市场广大、产业情境的千差万别,结合自身差异化的能力和资源结构,针对差异化需求,做差异化耕耘,可能比“突飞猛进、浅尝辄止”好得多。
跳出竞争,站看产业的视角看,差异化的需求和供给结构,使得即便不考虑平台经济规制政策环境,仅考虑市场本身,过去在网约车等领域出现过的那种靠资本支持、双向补贴扩大市场谋求独占地位的方式,在协同工作软件平台领域既不可行、又不必要。因为,与动辄数亿甚至十亿用户规模、但需求相对同质化的个人消费领域不同,在企业服务市场中,客户总数上限终究是低的(千万级);更重要的是,企业管理流程和体系复杂,“降本增效”并不轻松,一旦选用,还离不开一个数字化工具与内外部体系磨合、融合的过程,也实在经不起折腾。差异定位、错位竞争、做深做精,对各方都有利。
产业数字化的路很长,既然没有贪大图全的路,那么慢慢来,殊途深入,应该终有握手的时候——产业链会连在一起,毕竟,所有人都在更大的生态中。
(作者是清华大学全球产业研究院研究员、创新与产业发展研究中心总监)