最近,家住北京的张女士第一次在线上生鲜平台留下了五星好评。不久前,她在京东生鲜预售页购买了一箱伽师新梅。收到时,包装严谨,果味新鲜浓厚,甚至还结着漂亮的霜。新梅表面的果粉,俗称“霜”,是果实新鲜的标志。“疫情以来,我就开始网上购买生鲜产品,但感觉很难保证新鲜,质量也参差不齐。但这次的新梅让我挺惊艳的,没想到品质这么好。”这是张女士第一次尝试在京东生鲜预售页购买水果, 她立马就决定成为伽师新梅的回头客。
据了解,此次预售的伽师新梅是京东生鲜和新疆喀什伽师县政府携手,共同搭建的特色农产品品牌。京东生鲜通过品牌规划、产业链完善、产品定级、推广营销等一系列举措,出色地实践着产销正循环的可持续助农计划。近期,京东又携手伽师县发布了新梅产业标准,进一步优化产品,助推伽师县当代特色农业提档升级。

京东打造“伽师新梅”品牌 与伽师政府共同定制新梅行业标准
清甜可口,热量低,营养价值高,新梅已是水果界的新贵,尤其受到注重身材和健康的都市女性追捧。高品质新梅对土壤和日照的要求都很高,而新疆得天独厚的地理优势让它成为种植新梅的不二之选。

以往,果子种下后,农民收入仍然上不去,主要因为销售路径单一、产业链不完善,部分农民为多卖钱存在早采现象,果实尚未成熟就投入市场,导致产品品质不稳定,溢价能力差。辛辛苦苦一年的农户,往往拿不到应有的报酬。
而近年来,伽师新梅在京东生鲜的帮助下,规模化发展、专业化生产、产业化经营,呈现出良好的发展态势。2020年的全年销量,实现了同比200%多的增长。此次,7月18日开启预售活动,预售总计约80吨,2021年结合京东秒杀频道C2M项目定制产品,专项扶持新疆西梅,销量有望再度攀升。

伽师县一名果农告诉记者,此前,自己不光发愁果子的销路,还担心收购价低,而现在,只要认真学习技术,种出优质果品,就能获得应有的报酬,生活和收入都有了巨大改善。伽师新梅已逐渐形成品牌优势,成为了京东好评率超高的 “网红爆品”。同时,它也成为了伽师县的特色农产品品牌,是全县几十万农民增收致富的重要途径。
短短几年就让新梅销售额翻番,让当地农户的生活发生了翻天覆地的变化,京东生鲜是如何做到的?
首先,京东生鲜协助当地政府打造了“伽师新梅”品牌,帮助塑造了其优质、绿色、健康和美味的形象。其次,完善产业链,建设了以新梅为主的各种生鲜水果分拣、包装、保鲜、冷藏、交易、物流、研发和培训为一体的产业园。更重要的是,依托京东强大的运输和零售体系,架起了原产地和消费者的桥梁。全程专业温控储运保障,高效配送,为新鲜品质保驾护航。

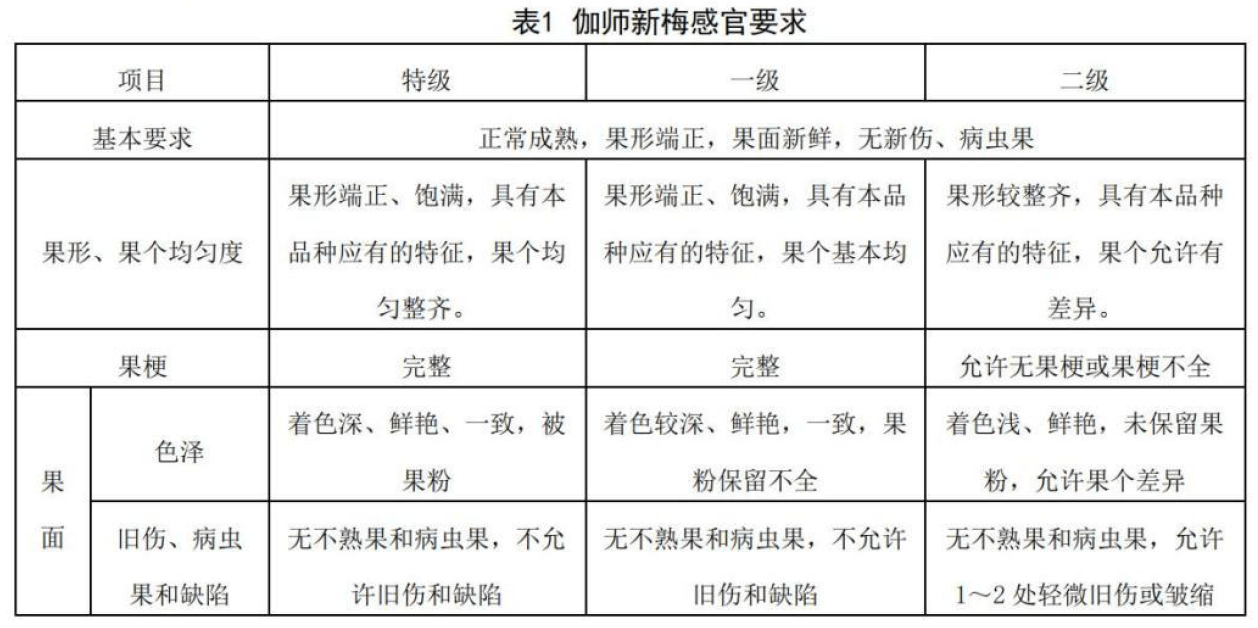
此外,近期,京东生鲜还联合新疆当地农业主管部门、大型种植户、采购商等共同建立了“伽师新梅”地标品牌标准,为果品分定等级,确保流入市场的果品品质。同时,按照标准,当地政府严格控制采摘时间,确保果实成熟后再采摘,从产品端提高质量,也让果子实现了不同质量不同价格、优质有优价,农民真正赚到钱。

据了解,标准详细规定了伽师新梅的果实特性、质量要求、检验方法、验收规则等。在果实特性方面,成熟度、果形、色泽、果粉等均为考量标准。

产品分级定价,从源头出发,保证了产品品质最优化,提高了优质果品收购价,直接让果农得到实惠。同时,也大大激励了果农的种植积极性,让他们更专注于培育优质果品,获得更丰厚的报酬。这样的举措,真正实现了城市居民买到好商品、农产品卖出好价钱、产业发展形成好品牌的良性循环,多方受益,最终实现产销正循环的可持续兴农,树立了电商助农新标杆。

京东生鲜打通全产业链 助力乡村经济振兴 农产品产销正循环
尽管在推动农业产业升级方面,京东生鲜已经做了许多工作,但他们依然不断开拓着农产品产销正循环的新路径。京东生鲜的众多助农措施,为生鲜电商行业不断树立着新的标准。在口碑和效能双赢的驱动下,越来越多生鲜电商平台将加入进来,为可持续助农出一份力。
近年来,京东已实现农产品交易额超5800亿元,实实在在为振兴乡村经济做出了卓越贡献。京东为消费者享用更多高质量农产品的同时,也通过产业带的打造形成了“质量越高-消费者越满意-农户收益越高-改善生产-提供更多高质量农产品”的农产品产销正向循环,从而将农户增收真正落到了实处,有力支持农村农业产业兴旺,助力乡村振兴和消费升级。

又一个五年的新开篇,推动品质提升、品牌打造和标准化生产成为新时期的新任务。京东生鲜还将帮助更多农业产业带打造标杆产品,带动农村万亿产值成长,在推动乡村振兴的进程中,持续贡献力量。